试管婴儿怎么做的全流程-附就诊详细流程图
- 备孕育儿
- 2024-02-03 09:10
有不少夫妻想通过做试管婴儿来要一个宝宝,但又不确定做试管婴儿的全过程是怎么样?风险又有哪些?今天,我们就来聊聊试管婴儿怎么做的全过程。
试管婴儿又称体外受精——胚胎移植(IVF-ET),顾名思义试管宝宝与自然宝宝最大的区别是精子与卵子的受精过程是在体外完成的,而后受精卵在体外发育3~7天再进行胚胎移植送回母亲子宫内,之后胚胎在子宫内着床和发育的过程与自然宝宝一样。这个过程看似简单,但是具体细划分下来,却分了很多的步骤。
目前社会上可以做试管婴儿的单位很多,部分机构以包生男孩、供卵、怀孕及提供优质服务等条件吸引患者。其实,无医学指征的性别选择和怀孕等都是国家法律所禁止的、不合法的,既然不合法,患者的合法权益将不会有任何保障。此外,很多知名专家目前主要集中在正规医院,否则部分医院也没必要以某三甲医院专家坐诊为宣传亮点。因此,我郑重建议患者还是到有资质的正规医院进行试管婴儿助孕,正规医院在技术和质量等方面都有保障,患者的合法权益才能得到保护。
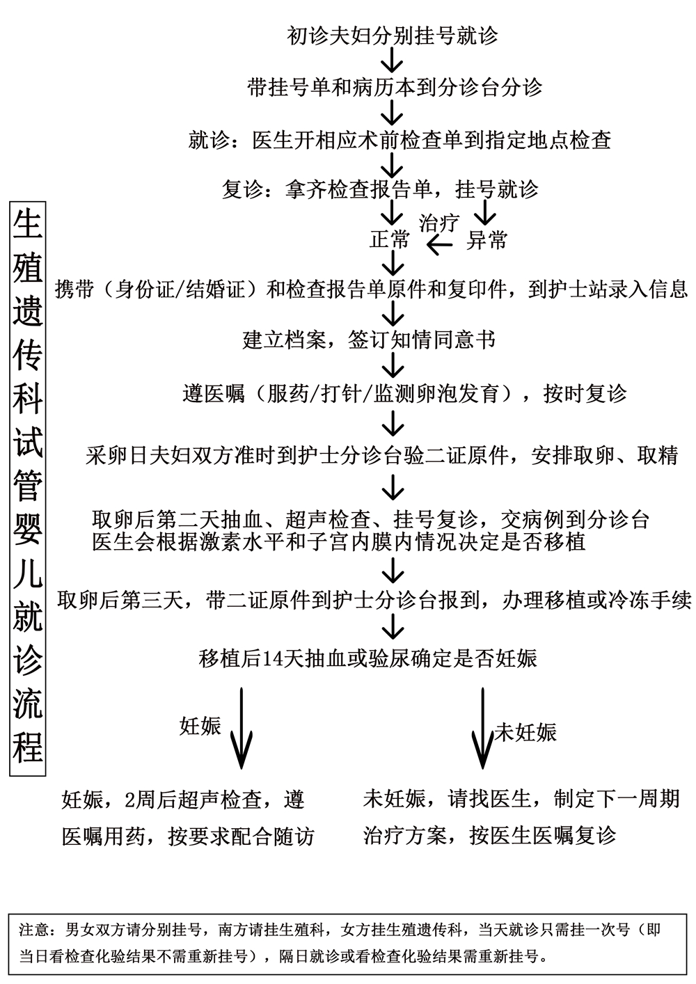
附:试管婴儿详细流程图
一个试管婴儿的治疗周期大概是2~3个月左右,但具体的时长还是需要根据患者的实际情况来确定。为了减少各种不必要的往返,建议提前准备好做试管婴儿所需的证件。



发表评论